欢迎访问林草资源研究

林业资源管理 ›› 2023›› Issue (4): 179-184.doi: 10.13466/j.cnki.lyzygl.2023.04.021

• 研究简报 • 上一篇    

森林经营方案施行检评方法研究

王倩1(), 王红春1(), 王端2   

  1. 1.国家林业和草原局林草调查规划院,北京 100714
    2.中国林产品集团有限公司,北京 100125
  • 收稿日期:2023-06-16 修回日期:2023-07-25 出版日期:2023-08-28 发布日期:2023-10-16
  • 通讯作者: 王红春(1973-),男,福建三明人,教授级高级工程师,博士,主要从事森林经理研究工作。Email:780613367@qq.com
  • 作者简介:王倩(1988-),女,山东菏泽人,工程师,硕士,主要从事森林经营管理及林草信息技术应用研究工作。Email:519123154@qq.com

Research on the Evaluation Method for the Implementation of Forest Management Plans

WANG Qian1(), WANG Hongchun1(), WANG Duan2   

  1. 1. Academy of Forest Inventory and Planning,National Forestry and Grassland Administration,Beijing,100714,China
    2. China National Forest Products Group Company Limited,Beijing 100125,China
  • Received:2023-06-16 Revised:2023-07-25 Online:2023-08-28 Published:2023-10-16

摘要:

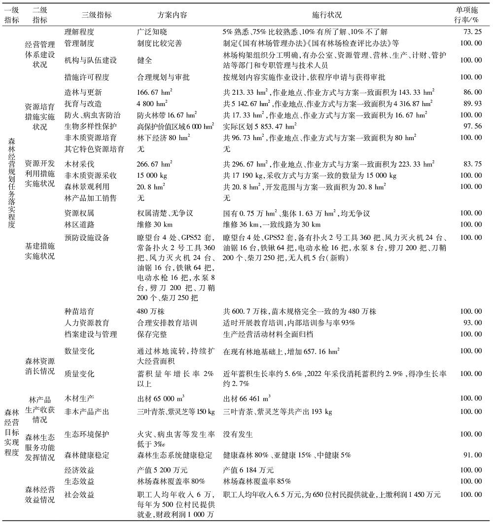
对森林经营方案施行状况缺乏相应的检查评价,是导致我国森林经营方案质量不高、施行不力的重要原因之一。通过提出森林经营方案施行的检查评价总体思路、流程,从规划任务落实程度、经营目标实现程度两个方面构建检评指标体系,将森林经营方案规划内容与森林经营生产作业及其效果直接对比,测算森林经营方案施行率,这一方法可直观检查和评判森林经营方案的施行状况和施行效果,有助于推动森林经营方案制度的具体落实。

关键词: 森林经营方案, 施行检评, 施行率

Abstract:

The lack of corresponding inspection and evaluation of the implementation status of forest management plans is one of the important reasons for the low quality and ineffective implementation of forest management plans in China.This article proposes the overall idea and the processes for inspecting and evaluating the implementation status of forest management plans,clarifying the construction of an inspection and evaluation index system from two aspects,i.e.the degree of implementation of planning tasks and the degree of achievement of management goals.By directly comparing the planning content of forest management plans with forest management operations and their results,the implementation rate of forest management plans is calculated,and the implementation status and effectiveness of forest management plans are visually inspected and evaluated,which helps to promote the specific implementation of the forest management plan system.

Key words: forest management plan, inspection and evaluation of the implementation status, implementation rate

中图分类号: